Atuadores em Sistemas Embarcados

Fundamentos, Interfaces e Aplicações

Curso de Engenharia Eletrônica

Disciplina: Sistemas Embarcados

Utilidade Básica dos Atuadores em Sistemas Embarcados

Os atuadores são componentes fundamentais em sistemas embarcados, responsáveis por converter sinais elétricos em ações físicas. Eles representam a interface entre o domínio digital dos microcontroladores e o mundo físico, permitindo que decisões computacionais resultem em movimentos, calor, luz, som ou outras formas de energia.

Em essência, os atuadores completam o ciclo de controle de um sistema embarcado. Enquanto os sensores capturam informações do ambiente e os microcontroladores processam esses dados, os atuadores executam as ações determinadas pelo algoritmo de controle, efetivamente influenciando o mundo ao redor.

O papel dos atuadores é especialmente crítico em aplicações como robótica, automação industrial, controle de processos, dispositivos médicos e sistemas automotivos, onde a precisão e confiabilidade das ações físicas são essenciais para a operação segura e eficaz do sistema como um todo.

Diagrama de sistema embarcado mostrando fluxo sensores -> microcontrolador -> atuadores

Figura 1: Diagrama de fluxo de um sistema embarcado típico, destacando o papel dos atuadores na conversão de sinais elétricos em ações físicas.

Exemplos Ilustrativos de Atuadores

Os atuadores em sistemas embarcados abrangem uma ampla variedade de dispositivos, cada um com características e aplicações específicas. Os mais comumente utilizados incluem:

Motores DC

Convertem energia elétrica em movimento rotacional contínuo. São amplamente utilizados em robótica, automação e sistemas de posicionamento devido à facilidade de controle de velocidade e direção.

Relés Eletromagnéticos

Permitem que sinais de baixa potência controlem circuitos de alta potência, oferecendo isolamento galvânico entre o circuito de controle e o circuito controlado. Fundamentais para aplicações de automação residencial e industrial.

Servomotores

Proporcionam controle preciso de posição angular, incorporando motor, sistema de redução, circuito de controle e feedback em um único pacote. Essenciais para robótica articulada e sistemas de posicionamento preciso.

Solenoides

Produzem movimento linear quando energizados, sendo utilizados em válvulas, travas, sistemas de injeção e mecanismos de acionamento rápido. Oferecem design simples e ação confiável.

Motores de Passo

Convertem pulsos elétricos em incrementos precisos de movimento rotacional, permitindo posicionamento exato sem necessidade de feedback. Amplamente utilizados em impressoras 3D, CNC e equipamentos científicos.

Motores AC

Encontrados em aplicações industriais de alta potência, oferecendo alta eficiência e confiabilidade para operação contínua. Requerem circuitos de controle mais complexos para regulação de velocidade.

LEDs e Displays

Atuadores visuais que convertem sinais elétricos em informação luminosa. Incluem LEDs simples, RGB, displays de 7 segmentos, LCD e OLED. Essenciais para interfaces homem-máquina e sinalização.

Resistores e Aquecedores

Atuadores térmicos que convertem energia elétrica em calor através do efeito Joule. Utilizados em controle de temperatura, aquecimento de processos e compensação térmica em sistemas precisos.

Piezelétricos e Alto-falantes

Atuadores acústicos que convertem energia elétrica em vibração e som. Incluem buzzers piezelétricos, transdutores ultrassônicos e alto-falantes convencionais para interfaces auditivas.

A seleção do atuador apropriado depende de diversos fatores, incluindo requisitos de força/torque, precisão, velocidade, custo, eficiência energética e ambiente operacional. Um entendimento profundo das características de cada tipo de atuador é essencial para o design eficaz de sistemas embarcados.

Demanda de Energia: Atuadores vs Microcontroladores

Um dos maiores desafios no projeto de sistemas embarcados é a incompatibilidade energética entre microcontroladores e atuadores. Microcontroladores como o Arduino UNO ou ESP32 são limitados em sua capacidade de fornecimento de corrente por pino (tipicamente 20-40mA), enquanto atuadores geralmente demandam correntes muito superiores.

Esta disparidade cria uma incompatibilidade fundamental que torna impossível o acionamento direto de praticamente qualquer atuador prático. A tentativa de conectar um atuador diretamente a um pino de microcontrolador resultará em:

  • Operação inadequada do atuador devido à corrente insuficiente
  • Queda de tensão nos pinos de saída do microcontrolador
  • Danos permanentes ao microcontrolador por sobrecarga
  • Comportamento errático do sistema devido à instabilidade da fonte

A tabela ao lado mostra as especificações técnicas de corrente para diferentes dispositivos, destacando a magnitude desta incompatibilidade.

Gráfico comparativo de demanda de corrente entre microcontroladores e atuadores

Figura 2: Comparativo de corrente entre microcontrolador e diversos atuadores, destacando a incompatibilidade energética.

Especificações de Corrente

Dispositivo Corrente Típica Fator vs. Arduino
Arduino UNO (pino) 40mA
ESP32 (pino) 40mA
LED simples 20mA 0.5×
Buzzer piezelétrico 30mA 0.75×
Relé 5V 70mA 1.75×
Servo SG90 100mA 2.5×
Display LCD 16x2 150mA 3.75×
Motor DC pequeno 300mA 7.5×
Resistor aquecedor 5W 400mA 10×
Solenoide 12V 800mA 20×
Motor industrial 1500mA+ 37.5×+

Necessidade de Dispositivos de Interface

Para superar a incompatibilidade energética entre microcontroladores e atuadores, dispositivos de interface - ou drivers - são absolutamente necessários. Esses circuitos desempenham várias funções críticas:

Amplificação de Corrente

A função primária dos drivers é amplificar a capacidade de corrente, multiplicando os 20-40mA disponíveis nos pinos do microcontrolador para níveis compatíveis com atuadores (100mA-10A ou mais).

Isolamento Elétrico

Muitos drivers fornecem isolamento galvânico entre o circuito de controle e o circuito de potência, protegendo o microcontrolador contra transientes, ruídos e falhas que podem ocorrer no lado de alta potência.

Adaptação de Tensão

Drivers frequentemente permitem interface entre diferentes níveis de tensão, conectando microcontroladores de 3.3V/5V a atuadores que operam em 12V, 24V ou tensões superiores.

Proteção do Sistema

Circuitos de proteção integrados aos drivers previnem danos ao microcontrolador e aos próprios atuadores, limitando correntes excessivas, absorvendo picos de tensão e prevenindo aquecimento excessivo.

Controle Bidirecional

Muitos atuadores, como motores DC, requerem controle bidirecional (inversão de polaridade). Drivers especializados, como pontes H, facilitam esta operação com comandos digitais simples.

Controle PWM

Drivers modernos preservam a capacidade de modulação PWM gerada pelo microcontrolador, permitindo controle analógico preciso de velocidade, brilho ou outras variáveis através de sinais digitais.

A ausência de drivers adequados não é apenas uma questão de desempenho insuficiente, mas representa um risco real de danos permanentes aos componentes do sistema. Por isso, a seleção e implementação apropriada de drivers é uma etapa fundamental no projeto de qualquer sistema embarcado que utilize atuadores.

Dispositivos de Interface: Tipos e Aplicações

Transistores Bipolares (BJT)

Componentes discretos que amplificam corrente com ganho (β) típico de 50-200. Podem ser configurados como chaves simples para cargas de baixa/média potência. Exemplos comuns incluem BC337/BC547 para baixa potência e TIP120/TIP122 (Darlington) para potências maiores.

Aplicações: Relés, solenoides pequenos, motores DC de baixa potência.

MOSFETs de Potência

Transistores controlados por tensão com resistência extremamente baixa quando ativados (RDS(on)). Excelentes para aplicações de alta corrente com mínima dissipação de calor. Exemplos incluem IRF520, IRFZ44N e IRL540.

Aplicações: Motores DC de média/alta potência, cargas resistivas de alta corrente, atuadores industriais.

Circuitos Integrados Especializados

Chips dedicados que integram múltiplos transistores, circuitos de proteção e lógica de controle. Oferecem soluções completas com mínimos componentes externos. Os mais populares incluem:

  • L293D: Driver de ponte H quádruplo, 600mA por canal, 4.5-36V
  • L298N: Driver de ponte H duplo, 2A por canal, 4.8-46V
  • ULN2003: Array Darlington de 7 canais, 500mA por canal, até 50V

Aplicações: Controle bidirecional de motores, múltiplos atuadores simultâneos, aplicações onde a simplicidade é prioritária.

Optoacopladores e Isoladores

Dispositivos que transmitem sinais através de luz, proporcionando isolamento galvânico completo entre o circuito de controle e o circuito de potência. Comumente usados em ambientes industriais ou onde a segurança elétrica é crítica.

Aplicações: Interface com sistemas de alta tensão, equipamentos médicos, controle industrial.

Especificações de ICs Populares

Modelo Tipo Canais Corrente Máx. Tensão Máx.
L293D Ponte H 4 (2 pontes) 600mA 36V
L298N Ponte H 2 (pontes) 2000mA 46V
ULN2003 Darlington 7 500mA 50V

Relés Eletromagnéticos: Funcionamento

Os relés eletromagnéticos são dispositivos de comutação que utilizam um eletroímã para operar mecanicamente um ou mais contatos elétricos. Seu princípio de funcionamento baseia-se na conversão de energia elétrica em força mecânica através do eletromagnetismo.

Quando a bobina do relé é energizada, cria-se um campo magnético que atrai a armadura móvel (parte ferromagnética). Este movimento da armadura aciona mecanicamente os contatos elétricos, alterando seu estado de conectado/desconectado.

Estados Operacionais

Normalmente Aberto (NA): Contatos separados quando a bobina está desenergizada, conectados quando energizada.

Normalmente Fechado (NF): Contatos conectados quando a bobina está desenergizada, separados quando energizada.

Comutador (SPDT): Combina contatos NA e NF com um terminal comum, permitindo comutar entre dois circuitos.

Vantagens Principais

  • Isolamento galvânico completo entre circuito de controle e circuito de potência
  • Alta capacidade de corrente nos contatos (tipicamente 10-30A)
  • Capacidade de comutar tensões AC e DC em um mesmo dispositivo
  • Robustez contra transientes e sobretensões
Corte esquemático de relé eletromagnético mostrando bobina, armadura e contatos

Figura 3: Corte esquemático de um relé eletromagnético mostrando os componentes internos: bobina, armadura, contatos NA/NF e mola de retorno.

Especificações Técnicas Típicas

Parâmetro Valor Típico
Tensão de bobina 5V, 12V, 24V DC
Corrente de bobina 30-100mA (5V)
Capacidade dos contatos 10A @ 250VAC / 30VDC
Resistência de isolamento >100MΩ @ 500VDC
Tempo de ativação 5-15ms
Tempo de desativação 2-10ms
Vida mecânica 10⁶ - 10⁷ operações

Relés: Aplicações em Sistemas Embarcados

Os relés oferecem versatilidade excepcional em sistemas embarcados, especialmente em aplicações que requerem interface entre circuitos de baixa potência e cargas de alta potência. Suas principais áreas de aplicação incluem:

Automação Residencial

Controle de iluminação, aquecedores, bombas d'água e eletrodomésticos via microcontroladores. A capacidade de comutar cargas AC de 220V com sinais de controle de 5V torna os relés ideais para estas aplicações.

Controle Industrial

Acionamento de válvulas solenoides, motores, compressores e outros equipamentos de potência. Relés industriais podem suportar correntes de dezenas de amperes com alta confiabilidade em ambientes adversos.

Sistemas de Segurança

Controle de travas elétricas, alarmes e sistemas de emergência. A característica fail-safe dos relés (retorno ao estado seguro em caso de falha) é particularmente valiosa nestas aplicações.

Proteção de Circuitos

Isolamento de subsistemas sensíveis, proteção contra sobrecorrente e implementação de intertravamentos (interlocks) de segurança em sistemas complexos.

Circuitos de Proteção Necessários

Ao utilizar relés em sistemas embarcados, é fundamental implementar circuitos de proteção adequados:

Diodo Flyback (Roda Livre)

Um diodo conectado em paralelo com a bobina do relé (polaridade inversa) é essencial para proteger o transistor de acionamento contra picos de tensão quando a bobina é desenergizada. O diodo 1N4007 é comumente utilizado para esta finalidade.

Transistor de Acionamento

Um transistor NPN (como BC337 ou 2N2222) ou um transistor Darlington (como TIP120) é necessário para amplificar a corrente do microcontrolador até o nível requerido pela bobina do relé.

Resistor de Base

Um resistor limitador na base do transistor (tipicamente 1kΩ-10kΩ) protege tanto o microcontrolador quanto o transistor, limitando a corrente de base a níveis seguros.

Os relés continuam sendo componentes fundamentais em sistemas embarcados modernos, oferecendo uma combinação única de isolamento, capacidade de corrente e robustez que os torna insubstituíveis em muitas aplicações críticas.

Motores DC: Estrutura e Funcionamento

Os motores de corrente contínua (DC) são atuadores eletromagnéticos que convertem energia elétrica em movimento rotacional. Seu princípio de funcionamento baseia-se na interação entre campos magnéticos: um campo magnético fixo (criado por ímãs permanentes ou eletroímãs) e um campo magnético variável (gerado por corrente elétrica nas bobinas do rotor).

Componentes Principais

  • Estator: Parte fixa que contém ímãs permanentes ou eletroímãs, gerando o campo magnético estacionário
  • Rotor (Armadura): Parte giratória contendo enrolamentos de fio condutor
  • Comutador: Anel segmentado que inverte periodicamente a direção da corrente nos enrolamentos do rotor
  • Escovas: Contatos deslizantes que transferem corrente elétrica da fonte para o comutador em rotação

Princípio de Operação

Quando uma corrente elétrica flui através das bobinas do rotor, cria-se um campo magnético que interage com o campo do estator. Esta interação gera uma força (Lei de Lorentz) que produz torque, fazendo o rotor girar. O comutador garante que, à medida que o rotor gira, a corrente nas bobinas seja invertida de forma a manter o torque sempre na mesma direção.

Características Técnicas

A velocidade de um motor DC é proporcional à tensão aplicada, enquanto o torque é proporcional à corrente. Esta relação linear facilita o controle preciso de velocidade através de técnicas como PWM (Modulação por Largura de Pulso).

Corte transversal de motor DC mostrando componentes internos

Figura 4: Corte transversal de um motor DC mostrando estator, rotor, comutador e escovas.

Dados Técnicos Típicos

Parâmetro Valor Típico
Tensão de operação 3-24V DC
Corrente nominal 100mA-5A
Corrente de partida 3-8× corrente nominal
Velocidade sem carga 3,000-12,000 RPM
Torque típico 0.01-0.5 N⋅m
Constante de velocidade 400-1000 RPM/V
Eficiência 50-75%

Controle de Motores DC

O controle efetivo de motores DC em sistemas embarcados requer circuitos especializados que permitam ajuste de velocidade, direção e torque. Diversas técnicas e componentes são utilizados para este fim:

Controle de Velocidade por PWM

A Modulação por Largura de Pulso (PWM) é a técnica mais eficiente para controle de velocidade de motores DC. Através da variação do ciclo de trabalho (duty cycle) de um sinal digital de alta frequência, é possível ajustar a tensão média aplicada ao motor sem as perdas associadas a métodos resistivos.

Diagrama de pulsos PWM com diferentes duty cycles

Figura 4: Sinais PWM com diferentes duty cycles (0%, 25%, 50%, 75%, 100%) para controle de velocidade.

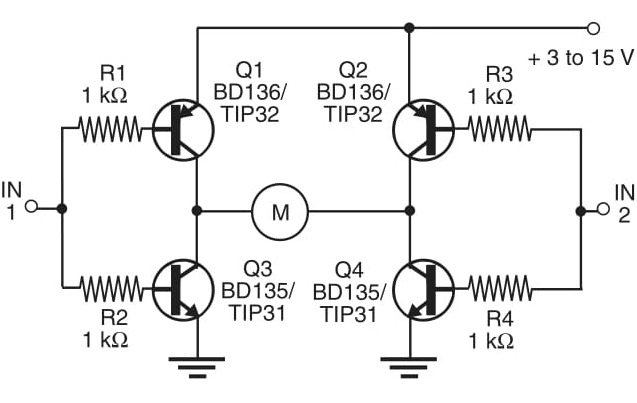
Controle Bidirecional com Ponte H

A configuração de ponte H permite controlar tanto a velocidade quanto a direção de rotação do motor DC. Esta topologia consiste em quatro chaves (geralmente transistores) arranjadas de forma a permitir a inversão da polaridade aplicada ao motor.

A tabela de verdade básica para controle de ponte H é:

  • IN1=1, IN2=0: Rotação horária
  • IN1=0, IN2=1: Rotação anti-horária
  • IN1=0, IN2=0: Parada por inércia (coast)
  • IN1=1, IN2=1: Frenagem ativa (brake)

Implementação com L298N

O L298N é um driver de ponte H dupla amplamente utilizado, capaz de controlar dois motores DC independentemente com corrente de até 2A por canal. Sua interface é compatível com níveis lógicos de microcontroladores, tornando-o ideal para projetos embarcados.

Circuito ponte H com 4 transistores para controle bidirecional

Figura 5: Circuito de ponte H com 4 transistores (Q1, Q2, Q3, Q4) para controle bidirecional de motores DC.

Código Arduino para Controle de Motor

// Definição dos pinos para L298N
int IN1 = 7;  // Controle de direção 1
int IN2 = 6;  // Controle de direção 2
int ENA = 9;  // Controle PWM de velocidade

void setup() {
  pinMode(IN1, OUTPUT);
  pinMode(IN2, OUTPUT);
  pinMode(ENA, OUTPUT);
}

void loop() {
  // Rotação horária a 75% da velocidade
  digitalWrite(IN1, HIGH);
  digitalWrite(IN2, LOW);
  analogWrite(ENA, 192); // 75% de 255
  
  delay(2000);
  
  // Frenagem
  digitalWrite(IN1, LOW);
  digitalWrite(IN2, LOW);
  delay(1000);
  
  // Rotação anti-horária a 50% da velocidade
  digitalWrite(IN1, LOW);
  digitalWrite(IN2, HIGH);
  analogWrite(ENA, 128); // 50% de 255
  
  delay(2000);
  
  // Frenagem
  digitalWrite(IN1, LOW);
  digitalWrite(IN2, LOW);
  delay(1000);
}

Servomotores: Estrutura e Funcionamento

Servomotores são atuadores especializados que combinam um motor DC, um sistema de redução mecânica, um circuito de controle e um sensor de posição em um único pacote compacto. Sua característica principal é a capacidade de posicionamento angular preciso.

Componentes Internos

  • Motor DC: Fornece a energia mecânica básica
  • Sistema de engrenagens: Reduz a velocidade e aumenta o torque
  • Potenciômetro: Sensor de posição acoplado ao eixo de saída
  • Circuito de controle: Compara a posição atual com a desejada e ajusta o motor
  • Carcaça: Estrutura que integra todos os componentes

Princípio de Funcionamento

O servomotor opera em um sistema de malha fechada. O microcontrolador envia um sinal PWM que especifica a posição angular desejada. O circuito interno compara este sinal com a posição atual (medida pelo potenciômetro) e aciona o motor na direção apropriada até que a posição desejada seja alcançada.

Este sistema de feedback garante precisão de posicionamento mesmo sob carga variável, tornando os servomotores ideais para aplicações como robótica, controle de superfícies em aeromodelos e sistemas de posicionamento precisos.

Vista explodida de servomotor mostrando componentes internos

Figura 6: Vista explodida de servomotor mostrando motor DC, sistema de engrenagens, circuito de controle e potenciômetro de feedback.

Especificações Técnicas Típicas

Parâmetro Valor Típico
Ângulo de rotação 0-180° (padrão) ou 360° (contínuo)
Tensão de operação 4.8-6V DC
Corrente de operação 100-250mA (normal), 500-1000mA (pico)
Torque 1.5-25 kg·cm
Velocidade 0.1-0.5 seg/60°
Precisão de posicionamento ±1°
Largura de pulso controle 1-2ms (20ms período)

Controle de Servomotores

Protocolo PWM para Servomotores

O controle de servomotores é realizado através de um protocolo PWM específico. Um trem de pulsos com período fixo de 20ms (50Hz) é enviado ao servo, onde a largura do pulso determina a posição angular:

Pulso de 1ms: Posição 0° (mínima)

Pulso de 1.5ms: Posição 90° (central)

Pulso de 2ms: Posição 180° (máxima)

Implementação com Arduino

O controle de servomotores é simplificado pelo uso da biblioteca Servo, que gera os pulsos com temporização precisa. A implementação básica requer apenas alguns comandos:

#include <Servo.h>

Servo myServo;  // Cria um objeto servo
int pos = 0;    // Variável para armazenar posição

void setup() {
  myServo.attach(9);  // Conecta o servo ao pino 9
}

void loop() {
  // Movimento de 0° a 180°
  for (pos = 0; pos <= 180; pos += 1) {
    myServo.write(pos);  // Define posição
    delay(15);           // Aguarda movimento
  }
  
  delay(500);  // Pausa na posição final
  
  // Movimento de 180° a 0°
  for (pos = 180; pos >= 0; pos -= 1) {
    myServo.write(pos);  // Define posição
    delay(15);           // Aguarda movimento
  }
  
  delay(500);  // Pausa na posição inicial
}

Aplicações Práticas

Robótica

Servomotores são ideais para juntas articuladas em braços robóticos, garras e sistemas de locomoção, onde o posicionamento preciso é essencial.

Sistemas Pan-Tilt

Controle de câmeras de segurança, onde dois servos permitem movimento pan (horizontal) e tilt (vertical) para cobertura de vigilância ampla.

Automação

Acionamento de válvulas, comportas e outros mecanismos que requerem posicionamento angular específico e manutenção de posição sob carga.

Modelismo

Controle de superfícies de aeromodelos, barcos e carros radio-controlados, onde os servos convertam sinais do receptor em movimentos mecânicos precisos.

Considerações de Projeto

  • Forneça fonte de alimentação adequada, separada do microcontrolador
  • Considere capacitores de filtragem para reduzir ruído durante movimentação
  • Evite movimentos rápidos para cargas elevadas
  • Considere fatores mecânicos como folgas e elasticidade

Controle em Malha Fechada

Sistemas de controle em malha fechada utilizam feedback do estado atual para ajustar a saída de controle, permitindo maior precisão e estabilidade. Esse tipo de controle é essencial para muitas aplicações de atuadores em sistemas embarcados.

Princípios Fundamentais

Em um sistema de malha fechada, sensores monitoram continuamente o estado atual (posição, velocidade, temperatura, etc.), que é comparado com o setpoint (valor desejado). A diferença entre esses valores (erro) é processada por um algoritmo de controle que ajusta a saída para o atuador, reduzindo o erro.

Controlador PID

O algoritmo PID (Proporcional-Integral-Derivativo) é uma das técnicas mais utilizadas para controle em malha fechada. Ele combina três termos de controle:

  • Proporcional (P): Responde proporcionalmente ao erro atual
  • Integral (I): Acumula o erro ao longo do tempo, eliminando o erro residual
  • Derivativo (D): Responde à taxa de mudança do erro, melhorando a estabilidade

A equação do controlador PID é:

u(t) = Kp·e(t) + Ki·∫e(t)dt + Kd·(de(t)/dt)

Onde u(t) é o sinal de controle, e(t) é o erro, e Kp, Ki e Kd são os ganhos dos termos proporcional, integral e derivativo, respectivamente.

Diagrama de blocos de sistema PID em malha fechada

Figura 7: Diagrama de blocos de um sistema de controle PID em malha fechada.

Implementação de PID em Arduino

// Parâmetros do PID
float Kp = 2.0;   // Ganho proporcional
float Ki = 0.5;   // Ganho integral
float Kd = 0.25;  // Ganho derivativo

// Variáveis de estado
float setpoint = 0;      // Valor desejado
float input = 0;         // Valor atual (do sensor)
float output = 0;        // Saída de controle
float error = 0;         // Erro atual
float lastError = 0;     // Erro anterior
float integral = 0;      // Acumulador do termo integral
float derivative = 0;    // Termo derivativo
unsigned long lastTime;  // Último tempo de cálculo

void setup() {
  // Inicializações...
  lastTime = millis();
}

void loop() {
  // Atualizar leitura do sensor
  input = readSensor();
  
  // Calcular PID
  unsigned long now = millis();
  float dt = (now - lastTime) / 1000.0; // Tempo em segundos
  lastTime = now;
  
  error = setpoint - input;
  integral += error * dt;
  derivative = (error - lastError) / dt;
  lastError = error;
  
  output = Kp * error + Ki * integral + Kd * derivative;
  
  // Limitar saída entre 0-255 para PWM
  output = constrain(output, 0, 255);
  
  // Aplicar ao atuador
  analogWrite(PWM_PIN, output);
  
  delay(50); // Intervalo entre cálculos
}

Motores de Corrente Alternada (AC)

Motores AC são atuadores eletromagnéticos que convertem energia elétrica de corrente alternada em movimento rotacional. São amplamente utilizados em aplicações industriais e comerciais de média a alta potência devido à sua robustez, eficiência e compatibilidade direta com a rede elétrica.

Tipos Principais

Motores Síncronos

Operam com velocidade diretamente proporcional à frequência da rede elétrica, mantendo sincronismo perfeito. São utilizados em aplicações que requerem velocidade constante e precisa, como relógios e equipamentos de precisão.

Motores de Indução (Assíncronos)

São os mais comuns, operando com pequeno escorregamento em relação à velocidade síncrona. O rotor do tipo "gaiola de esquilo" não requer escovas ou anéis coletores, resultando em design robusto e baixa manutenção.

Princípio de Funcionamento

Motores AC trifásicos geram um campo magnético rotativo através de três bobinas alimentadas por correntes alternadas defasadas em 120°. Este campo magnético induz correntes no rotor, criando um segundo campo magnético que interage com o primeiro, produzindo torque.

A velocidade síncrona de um motor AC é determinada pela equação:

n = 120 × f / p

Onde n é a velocidade em RPM, f é a frequência em Hz, e p é o número de polos do motor.

Corte de motor trifásico mostrando estator e rotor

Figura 8: Corte transversal de motor de indução AC trifásico, mostrando estator com enrolamentos e rotor tipo gaiola de esquilo.

Comparação com Motores DC

Característica Motores AC Motores DC
Manutenção Baixa (sem escovas) Alta (escovas e comutador)
Eficiência Alta (85-95%) Média (50-75%)
Controle de velocidade Complexo (requer inversor) Simples (variação de tensão/PWM)
Potência típica 0.5-1000+ HP 0.01-5 HP
Custo Baixo para potência equivalente Alto para potência equivalente
Interface com sistema embarcado Complexa (relés, contatores, inversores) Simples (ponte H, PWM)

Solenoides: Funcionamento e Aplicações

Solenoides são atuadores eletromagnéticos que convertem energia elétrica em movimento linear. Consistem basicamente de uma bobina e um núcleo ferromagnético móvel (êmbolo) que é atraído para o centro da bobina quando esta é energizada.

Princípio de Funcionamento

Quando uma corrente elétrica flui através da bobina, cria-se um campo magnético que atrai o êmbolo ferromagnético para o centro da bobina. A força magnética gerada é proporcional ao quadrado da corrente e inversamente proporcional ao quadrado da distância entre o êmbolo e o centro da bobina.

A equação aproximada da força é:

F = (μ₀ × N² × I² × A) / (2 × g²)

Onde μ₀ é a permeabilidade do vácuo, N é o número de espiras, I é a corrente, A é a área da seção transversal e g é o entreferro (distância entre o êmbolo e o núcleo fixo).

Tipos de Solenoides

  • Pull-type (tração): O êmbolo é puxado para dentro da bobina quando energizada
  • Push-type (pressão): O êmbolo é empurrado para fora da bobina quando energizada
  • Bi-direcionais: Podem operar em ambas direções, dependendo da polaridade aplicada
  • Latching (retenção): Mantêm posição após pulso de energia, usando ímã permanente
Solenoide em corte mostrando estados energizado e desenergizado

Figura 9: Solenoide em corte mostrando estados energizado (ativado) e desenergizado (desativado), com movimento do êmbolo.

Aplicações em Sistemas Embarcados

Válvulas Solenoides

Controle de fluxo de fluidos em sistemas de irrigação, máquinas de bebidas, sistemas hidráulicos e pneumáticos. A ação rápida e precisa permite controle exato de dosagem e temporização.

Travas e Fechaduras

Sistemas de controle de acesso, travas de portas e compartimentos de segurança. Solenoides latching são particularmente eficientes energeticamente para estas aplicações.

Atuadores de Impacto

Mecanismos de percussão, carimbo automático e acionamento de teclados mecânicos industriais. A força concentrada e movimento rápido são vantagens-chave.

Sistemas de Injeção

Controle preciso de combustível em motores de combustão interna, onde a rapidez, repetibilidade e precisão são críticas para eficiência e emissões.

Motores de Passo: Tipos e Funcionamento

Motores de passo são atuadores eletromagnéticos que convertem pulsos elétricos em movimento angular discreto. Sua característica distintiva é a capacidade de posicionamento preciso sem necessidade de sistema de feedback, operando em malha aberta para a maioria das aplicações.

Princípio de Funcionamento

O motor de passo contém múltiplos eletroímãs dispostos ao redor de um rotor dentado de material ferromagnético. A energização sequencial destes eletroímãs faz o rotor girar em incrementos precisos (passos). O tamanho do passo é determinado pela construção física do motor, tipicamente entre 0.9° e 1.8° por passo.

Tipos Principais

Motores de Relutância Variável (VR)

Utilizam rotor dentado sem magnetização permanente. Simples e de baixo custo, mas oferecem menor torque.

Motores de Ímã Permanente (PM)

Utilizam rotor magnetizado permanentemente. Oferecem melhor torque em baixas velocidades e são amplamente utilizados em aplicações de baixo custo.

Motores Híbridos

Combinam características dos tipos VR e PM, oferecendo maior resolução (tipicamente 1.8° ou 200 passos por revolução) e melhor desempenho de torque.

Configuração de Enrolamentos

Unipolares

Possuem um tap central em cada bobina, permitindo inverter o fluxo magnético sem inverter a corrente. Requerem circuito de controle mais simples, mas utilizam os enrolamentos com menor eficiência.

Bipolares

Não possuem tap central, exigindo inversão completa da corrente para inverter o fluxo magnético. Requerem circuito de controle mais complexo (ponte H), mas oferecem maior torque para o mesmo tamanho físico.

Motor de passo em corte mostrando estrutura interna

Figura 10: Corte transversal de motor de passo híbrido mostrando rotor dentado, ímã permanente e bobinas do estator.

Comparativo entre Configurações

Característica Unipolar Bipolar
Número de fios 5, 6 ou 8 4
Circuito de controle Simples (transistores NPN) Complexo (ponte H)
Torque Moderado Alto
Eficiência energética Média Alta
Drivers típicos ULN2003 A4988, DRV8825

Vantagens dos Motores de Passo

  • Posicionamento preciso sem necessidade de feedback
  • Torque elevado em baixas velocidades
  • Ótima resposta a início, parada e reversão
  • Vida útil longa (sem escovas ou comutador)
  • Compatibilidade com controle digital direto

Controle de Motores de Passo

Técnicas de Acionamento

Passo Completo (Full Step)

Energiza uma ou duas fases por vez, fornecendo o deslocamento angular nominal do motor (ex: 1.8°). Oferece máximo torque, mas pode apresentar maior vibração e ruído.

Meio Passo (Half Step)

Alterna entre energizar uma e duas fases, resultando em passos de metade do valor nominal (ex: 0.9°). Dobra a resolução do motor com pequena redução de torque, mas melhora significativamente a suavidade.

Microstepping

Utiliza modulação PWM para controlar a corrente em cada fase, dividindo cada passo em múltiplos micropassos (1/4, 1/8, 1/16, 1/32 ou mais). Proporciona movimento extremamente suave e silencioso, ideal para aplicações de precisão.

Drivers Especializados

ULN2003

Array Darlington de 7 canais ideal para motores unipolares. Suporta até 500mA por fase e opera com tensões de até 50V. Interface direta com microcontroladores, mas sem recursos avançados.

A4988

Driver completo para motores bipolares com microstepping até 1/16 de passo. Inclui regulação de corrente, proteção térmica e controle de decay. Suporta até 2A por fase com dissipador adequado.

DRV8825

Evolução do A4988 com microstepping até 1/32 de passo e corrente de até 2.5A por fase. Melhor eficiência térmica e proteções mais robustas, ideal para aplicações exigentes.

TMC2209

Driver avançado com microstepping 1/256, operação silenciosa (StealthChop), detecção de stallGuard e configuração via interface UART. Estado da arte em controle de motores de passo.

Considerações de Projeto

  • Dimensionar fonte de alimentação adequadamente (tensão e corrente)
  • Implementar rampa de aceleração/desaceleração para evitar perda de passos
  • Considerar dissipação térmica dos drivers
  • Evitar cabos longos entre driver e motor (indutância e EMI)
  • Isolar circuitos digitais dos circuitos de potência

Implementação com Arduino

// Usando biblioteca AccelStepper para controle avançado
#include <AccelStepper.h>

// Definição dos pinos
#define DIR_PIN 2
#define STEP_PIN 3
#define ENABLE_PIN 4

// Inicialização do motor (interface driver)
AccelStepper stepper(AccelStepper.DRIVER, STEP_PIN, DIR_PIN);

void setup() {
  // Configuração do motor
  stepper.setEnablePin(ENABLE_PIN);
  stepper.setPinsInverted(false, false, true); // dir, step, enable
  stepper.enableOutputs();
  
  // Parâmetros de movimento
  stepper.setMaxSpeed(1000);     // passos/segundo
  stepper.setAcceleration(500);  // passos/segundo²
  
  // Mover para posição inicial
  stepper.setCurrentPosition(0);
}

void loop() {
  // Mover para posição 800 passos
  stepper.moveTo(800);
  
  // Loop até completar movimento
  while(stepper.distanceToGo() != 0) {
    stepper.run();
  }
  
  delay(1000);
  
  // Mover de volta à posição 0
  stepper.moveTo(0);
  
  // Loop até completar movimento
  while(stepper.distanceToGo() != 0) {
    stepper.run();
  }
  
  delay(1000);
}

Aplicações Típicas

Impressoras 3D e CNC

Posicionamento preciso dos eixos X, Y e Z para fabricação aditiva e subtrativa.

Equipamentos Científicos

Microscópios automatizados, posicionadores ópticos e instrumentação de laboratório.

Robótica de Precisão

Sistemas pick-and-place, braços robóticos e manipuladores.

LEDs e Displays como Atuadores Visuais

LEDs (Light Emitting Diodes) e displays representam uma categoria fundamental de atuadores em sistemas embarcados, convertendo sinais elétricos em informação visual. Embora frequentemente considerados apenas como indicadores, estes componentes desempenham papel crucial como atuadores de interface homem-máquina.

LEDs como Atuadores

LEDs funcionam como atuadores ópticos, convertendo energia elétrica diretamente em luz através da eletroluminescência. Quando uma corrente elétrica passa através da junção p-n do semicondutor, elétrons e lacunas se recombinam, liberando energia na forma de fótons.

A intensidade luminosa é diretamente proporcional à corrente que atravessa o LED, permitindo controle preciso através de PWM. A relação básica é:

Intensidade ∝ Corrente × Duty Cycle (PWM)

Tipos de LEDs em Sistemas Embarcados

  • LEDs Simples: Indicação de status, alarmes e sinalização básica
  • LEDs RGB: Controle de cor e criação de efeitos visuais complexos
  • LEDs de Alta Potência: Iluminação e aplicações que requerem alto fluxo luminoso
  • LEDs Infravermelhos: Comunicação óptica e controle remoto

Controle de LEDs

O controle adequado de LEDs requer limitação de corrente através de resistores ou circuitos de corrente constante. Para LEDs de potência, drivers especializados como o TLC5940 ou PCA9685 oferecem controle PWM de múltiplos canais com precisão de 12-16 bits.

Sistema de controle de LED RGB com microcontrolador

Figura 10: Sistema de controle de LED RGB demonstrando modulação PWM para controle de cor e intensidade.

Displays como Atuadores Complexos

Displays representam atuadores visuais complexos, capazes de apresentar informações alfanuméricas e gráficas. Os tipos mais comuns em sistemas embarcados incluem:

Display de 7 Segmentos

Composto por 7 LEDs arranjados para formar dígitos de 0-9 e algumas letras. Ideal para exibição numérica simples com baixo consumo de energia.

Display LCD (Liquid Crystal Display)

Utiliza cristais líquidos que alteram polarização da luz quando submetidos a campo elétrico. Oferece baixo consumo e boa legibilidade em luz ambiente.

Display OLED (Organic LED)

Cada pixel é um LED orgânico que emite luz própria, proporcionando alto contraste e cores vibrantes. Não requer backlight, resultando em menor consumo para imagens escuras.

Display de 7 segmentos mostrando estrutura interna

Figura 11: Display de 7 segmentos mostrando arranjo de LEDs para formação de dígitos numéricos.

Aplicações Práticas

LEDs e displays são essenciais em interfaces de usuário, painéis de controle, sistemas de sinalização, dispositivos médicos e equipamentos industriais, fornecendo feedback visual crítico para operação segura e eficiente dos sistemas.

Resistores e Aquecedores como Atuadores Térmicos

Resistores e elementos aquecedores representam uma classe importante de atuadores térmicos em sistemas embarcados, convertendo energia elétrica diretamente em calor através do efeito Joule. Esta conversão energética é fundamental em aplicações de controle de temperatura, aquecimento de processos e compensação térmica.

Princípio de Funcionamento

O aquecimento resistivo baseia-se na Lei de Joule, onde a potência dissipada em um resistor é proporcional ao quadrado da corrente e à resistência do elemento:

P = I² × R = V² / R

Onde P é a potência em watts, I é a corrente em amperes, V é a tensão em volts e R é a resistência em ohms.

Tipos de Atuadores Térmicos

  • Resistores de Potência: Componentes discretos para aquecimento localizado e dissipação controlada
  • Elementos Aquecedores Cerâmicos: Alta eficiência térmica e resposta rápida para aplicações precisas
  • Fitas e Filmes Aquecedores: Distribuição uniforme de calor em superfícies extensas
  • Cartuchos Aquecedores: Inserção em blocos metálicos para aquecimento de massas térmicas
  • Aquecedores de Imersão: Aquecimento direto de líquidos em tanques e reservatórios

Controle de Temperatura

O controle preciso de atuadores térmicos requer técnicas avançadas como controle PID (Proporcional-Integral-Derivativo) combinado com modulação PWM ou controle de fase (phase control) para cargas AC. Sensores de temperatura como termistores, termopares ou RTDs fornecem feedback para malha fechada.

A resposta térmica de um sistema aquecido pode ser modelada como:

T(t) = T∞ + (T₀ - T∞) × e^(-t/τ)

Onde τ é a constante de tempo térmica do sistema.

Elemento aquecedor resistivo industrial

Figura 12: Elemento aquecedor resistivo flangeado para aplicações industriais de alta potência.

Aplicações em Sistemas Embarcados

Impressoras 3D

Aquecimento do bico extrusor (hotend) e mesa aquecida (heated bed) para controle preciso da temperatura de impressão de diferentes materiais plásticos.

Controle de Processos Industriais

Manutenção de temperatura em reatores químicos, fornos industriais e sistemas de secagem, onde a precisão térmica é crítica para qualidade do produto.

Equipamentos Médicos

Aquecimento de fluidos em equipamentos de diálise, incubadoras neonatais e dispositivos de terapia térmica, onde a segurança e precisão são fundamentais.

Sistemas Automotivos

Aquecimento de sensores de oxigênio (sonda lambda), desembaçamento de vidros e pré-aquecimento de motores diesel em climas frios.

Considerações de Projeto

O projeto de sistemas com atuadores térmicos deve considerar:

  • Isolamento térmico: Minimizar perdas e melhorar eficiência energética
  • Dissipação de calor: Evitar superaquecimento de componentes adjacentes
  • Tempo de resposta: Balancear massa térmica com velocidade de aquecimento
  • Segurança: Implementar proteções contra sobretemperatura e falhas
  • Eficiência energética: Otimizar consumo através de controle inteligente

A integração adequada de atuadores térmicos em sistemas embarcados permite controle preciso de temperatura, essencial para muitas aplicações industriais, médicas e de pesquisa.

Atuadores Piezelétricos e Alto-falantes

Atuadores piezelétricos e alto-falantes representam uma categoria especializada de atuadores que convertem energia elétrica em energia mecânica (vibração) e consequentemente em energia acústica (som). Estes dispositivos são fundamentais para interfaces auditivas em sistemas embarcados.

Efeito Piezelétrico

O efeito piezelétrico é um fenômeno onde certos materiais cristalinos geram uma tensão elétrica quando submetidos a estresse mecânico (efeito direto) ou se deformam quando uma tensão elétrica é aplicada (efeito inverso). Em atuadores, utilizamos o efeito inverso.

A relação entre tensão aplicada e deformação em materiais piezelétricos é expressa por:

S = d × E

Onde S é a deformação, d é o coeficiente piezelétrico e E é o campo elétrico aplicado.

Tipos de Atuadores Piezelétricos

  • Buzzers Piezelétricos: Discos cerâmicos que vibram para produzir tons audíveis
  • Transdutores Ultrassônicos: Operam em frequências acima de 20kHz para aplicações especiais
  • Motores Piezelétricos: Utilizam vibrações ultrassônicas para gerar movimento rotativo ou linear
  • Atuadores de Precisão: Posicionamento nanométrico em equipamentos científicos

Alto-falantes Convencionais

Alto-falantes eletrodinâmicos funcionam através da interação entre um campo magnético permanente e uma corrente elétrica variável em uma bobina móvel. A força resultante move um cone que desloca ar, gerando ondas sonoras.

A força sobre a bobina é dada por:

F = B × I × L

Onde B é a densidade de fluxo magnético, I é a corrente na bobina e L é o comprimento do condutor no campo magnético.

Buzzer piezelétrico mostrando estrutura interna

Figura 13: Transdutor buzzer piezelétrico mostrando disco cerâmico e estrutura de montagem para geração de som.

Controle e Interface

O controle de atuadores piezelétricos requer considerações especiais devido às suas características capacitivas. Circuitos de drive devem fornecer tensões relativamente altas (tipicamente 12-200V) com controle de frequência preciso.

Controle por Frequência

A frequência de ressonância do elemento piezelétrico determina a eficiência máxima. Buzzers típicos ressoam entre 2-4kHz, enquanto transdutores ultrassônicos operam em 40kHz ou mais.

Modulação de Amplitude

O volume sonoro é controlado pela amplitude da tensão aplicada. PWM pode ser usado, mas requer filtragem adequada para evitar distorção harmônica.

Aplicações Práticas

Sistemas de Alarme

Buzzers piezelétricos são ideais para alarmes devido ao baixo consumo, alta confiabilidade e capacidade de operar em ampla faixa de temperatura.

Interfaces de Usuário

Feedback auditivo em teclados, confirmação de comandos e notificações em dispositivos portáteis e equipamentos industriais.

Sensoriamento Ultrassônico

Transdutores ultrassônicos funcionam tanto como atuadores (transmissores) quanto sensores (receptores) em sistemas de medição de distância.

Limpeza Ultrassônica

Atuadores piezelétricos de alta potência geram cavitação em líquidos para limpeza de componentes eletrônicos e peças de precisão.

Vantagens dos Atuadores Piezelétricos

  • Baixo consumo de energia: Especialmente em modo standby
  • Resposta rápida: Tempo de resposta em microssegundos
  • Alta precisão: Resolução nanométrica em aplicações de posicionamento
  • Operação em vácuo: Não requerem meio fluido para funcionamento
  • Vida útil longa: Sem partes móveis sujeitas a desgaste mecânico

Considerações Térmicas

A gestão térmica é um aspecto crítico e frequentemente negligenciado no projeto de sistemas com atuadores. Os componentes de potência, como drivers e atuadores, geram calor significativo durante a operação, que deve ser adequadamente dissipado para garantir confiabilidade e vida útil do sistema.

Fontes de Dissipação Térmica

  • Perdas resistivas (I²R): Calor gerado pela resistência interna dos condutores
  • Perdas por chaveamento: Energia dissipada durante transições entre estados ligado/desligado
  • Perdas por saturação: Queda de tensão em componentes em estado ativo (BJTs, diodos)
  • Perdas magnéticas: Histerese e correntes parasitas em motores e transformadores
  • Perdas mecânicas: Atrito e ventilação em componentes rotativos

Cálculos de Potência Dissipada

Transistor Bipolar

P = Vce × Ic + Vbe × Ib

MOSFET

P = RDS(on) × ID² + QG × VGS × f

Ponte H (L298N)

P = 2 × Vsat × Imotor

Motor DC

P = I² × R + perdas mecânicas

Soluções de Dissipação

Dissipadores Passivos

Aumentam a área de superfície para dissipação por convecção natural. A eficiência depende do material (geralmente alumínio), área superficial, acabamento e orientação.

Ventilação Forçada

Ventiladores aumentam significativamente a capacidade de dissipação ao acelerar a convecção. Pode reduzir a temperatura de operação em 20-40°C em comparação com resfriamento passivo.

Pasta Térmica

Melhora a condutividade térmica entre componente e dissipador, preenchendo microvazios na interface. Condutividade típica: 5-12 W/m·K, muito superior ao ar (0.024 W/m·K).

PCB como Dissipador

Planos de cobre e vias térmicas podem dissipar calor significativo. Uma área de cobre de 1 in² pode dissipar aproximadamente 1W com aumento de temperatura de 40°C.

Diretrizes Práticas

  • Operar componentes em regime contínuo no máximo a 70% de sua capacidade nominal
  • Dimensionar dissipadores para manter temperatura de junção abaixo de 125°C
  • Considerar ambiente operacional: temperatura ambiente, restrição de fluxo de ar, poeira
  • Implementar monitoramento térmico em aplicações críticas (termistores, sensores de temperatura)
  • Utilizar proteção térmica por software (desligamento preventivo)
  • Projetar layout para separar componentes que geram calor

Comparativo de Atuadores

Atuadores Mecânicos

Tipo de Atuador Precisão Velocidade Torque/Força Complexidade Custo Aplicação Típica
Motor DC Baixa (sem encoder)
Alta (com encoder)
Alta Médio Baixa Baixo Movimentação contínua, robótica móvel
Servomotor Alta Média Médio Baixa Médio Posicionamento angular, robótica articulada
Motor de Passo Muito Alta Baixa-Média Médio-Alto Média Médio Posicionamento preciso, impressoras 3D
Solenoide Digital (on/off) Muito Alta Alto (curso curto) Muito Baixa Baixo Válvulas, travas, atuadores lineares
Relé Digital (on/off) Baixa Muito Alto Muito Baixa Muito Baixo Comutação de potência, isolamento
Motor AC Baixa Alta Muito Alto Alta Alto Aplicações industriais, bombas, ventiladores

Atuadores de Interface

Tipo de Atuador Controle Tempo de Resposta Consumo Complexidade Custo Aplicação Típica
LEDs e Displays PWM/Digital Instantâneo Muito Baixo-Médio Baixa-Média Muito Baixo-Médio Interfaces visuais, sinalização, painéis
Resistores/Aquecedores PID/PWM Lento (térmico) Alto Baixa-Média Baixo-Médio Controle temperatura, aquecimento
Piezelétricos/Alto-falantes Frequência/Amplitude Muito Rápido Baixo Média Baixo-Alto Interfaces auditivas, sensoriamento

Critérios de Seleção para Diferentes Aplicações

Fatores Mecânicos

  • Tipo de movimento: Rotacional contínuo, rotacional limitado, linear
  • Precisão requerida: Posicionamento exato vs. movimento aproximado
  • Velocidade: RPM ou mm/s necessários para a aplicação
  • Torque/força: Capacidade de vencer cargas e inércia
  • Ciclo de trabalho: Operação contínua vs. intermitente

Fatores Elétricos

  • Tensão disponível: Compatibilidade com fonte de alimentação
  • Corrente requerida: Pico e contínua
  • Eficiência energética: Crucial para aplicações com bateria
  • EMI/EMC: Compatibilidade eletromagnética com outros sistemas
  • Capacidade de driver: Facilidade de interface com microcontrolador

Fatores Ambientais e Operacionais

  • Temperatura ambiente: Limites operacionais e dissipação térmica
  • Umidade e contaminantes: Resistência à corrosão e selagem
  • Vibração e choque: Robustez mecânica
  • Ruído acústico: Importante em aplicações domésticas ou médicas
  • Vida útil esperada: Desgaste mecânico e manutenção

A seleção do atuador ideal deve equilibrar todos estes fatores, considerando também restrições de orçamento, espaço físico disponível e requisitos específicos da aplicação. Em muitos casos, a combinação de diferentes tipos de atuadores pode oferecer a solução ótima para sistemas complexos.

Conclusões e Referências

Síntese dos Conceitos Apresentados

  • Atuadores são componentes fundamentais que permitem que sistemas embarcados interajam com o mundo físico, convertendo sinais elétricos em ações mecânicas, térmicas ou outras formas de energia.
  • A incompatibilidade energética entre microcontroladores e atuadores torna essencial o uso de circuitos de interface (drivers) para amplificação de corrente, proteção e controle adequado.
  • Cada tipo de atuador possui características distintas que o tornam adequado para aplicações específicas, sendo a seleção correta um fator crítico para o sucesso do projeto.
  • Considerações térmicas, proteção elétrica e técnicas de controle apropriadas são essenciais para garantir a confiabilidade e vida útil do sistema.

Melhores Práticas para Seleção e Uso de Atuadores

  • Definir claramente os requisitos da aplicação antes de selecionar o atuador (força/torque, velocidade, precisão, ciclo de trabalho).
  • Dimensionar drivers com margem de segurança adequada (50% acima da demanda máxima esperada).
  • Implementar proteções elétricas apropriadas, especialmente diodos flyback para cargas indutivas.
  • Considerar fontes de alimentação separadas para lógica e potência, com isolamento adequado.
  • Utilizar técnicas de controle adequadas ao tipo de atuador (PWM, PID, sequências específicas).
  • Projetar para dissipação térmica adequada, especialmente em aplicações de alta potência ou ciclo contínuo.

Referências Técnicas

  • Bolton, W. (2015). Mechatronics: Electronic Control Systems in Mechanical and Electrical Engineering (6th ed.). Pearson.
  • Hughes, A., & Drury, B. (2019). Electric Motors and Drives: Fundamentals, Types and Applications (5th ed.). Newnes.
  • Kenjo, T., & Nagamori, S. (2003). Permanent-Magnet and Brushless DC Motors. Oxford University Press.
  • Kuo, B. C., & Golnaraghi, F. (2003). Automatic Control Systems (8th ed.). Wiley.
  • Fitzgerald, A. E., Kingsley, C., & Umans, S. D. (2020). Electric Machinery (7th ed.). McGraw-Hill Education.

Recursos Online